REMS ‘AT HOME’: METEOROLOGY

Meteorological observations

Mr David Richardson, European Centre for Medium-Range Weather Forecasts, UK

David Richardson is Head of the Evaluation Section at ECMWF. He has over 30 years’ experience in weather forecasting research and operations, including use and monitoring of the global observing system, development of numerical weather prediction models, ensemble forecasting, products and tools for forecast users, and evaluation of all aspects of forecast performance. He has published numerous scientific papers as well as book chapters on these topics.

David has served on several WMO committees and is currently chair of the WMO Expert Team on Operational Weather Forecasting Process and Support, which oversees the co-ordination of operational NWP activities among WMO member states.

image

Abstract

Observations are essential for numerical weather prediction (NWP) systems. They are used by the data assimilation system to produce the best estimate of the initial conditions. The observing system has two main components: in-situ and remotely sensed observations. Satellite data represent more than 95% of used observations and they continue to grow in volume and diversity leading to great robustness and sustained improvement of the quality of NWP products. Despite the dominant contribution of satellite observations, the role of in-situ data is and will remain vital. The observing system relies on a continuous great international collaboration involving WMO and its members, space agencies and research institutions.

My notes from the talk (if they don’t make sense then it is entirely my fault)

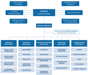
ECMWF

https://www.ecmwf.int/

ECMWF is the European Centre for Medium-Range Weather Forecasts.

They are both a research institute and a 24/7 operational service, producing global numerical weather predictions and other data for our Member and Co-operating States and the broader community. The Centre has one of the largest supercomputer facilities and meteorological data archives in the world. Other strategic activities include delivering advanced training and assisting the WMO in implementing its programmes.

They operate two services from the EU’s Copernicus Earth observation programme, the Copernicus Atmosphere Monitoring Service (CAMS) and the Copernicus Climate Change Service (C3S). They also contribute to the Copernicus Emergency Management Service (CEMS).

Who they are

The European Centre for Medium-Range Weather Forecasts (ECMWF) is an independent intergovernmental organisation supported by 34 states.

ECMWF is both a research institute and a 24/7 operational service, producing and disseminating numerical weather predictions to its Member States. This data is fully available to the national meteorological services in the Member States. The Centre also offers a catalogue of forecast data that can be purchased by businesses worldwide and other commercial customers. The supercomputer facility (and associated data archive) at ECMWF is one of the largest of its type in Europe and Member States can use 25% of its capacity for their own purposes.

The organisation was established in 1975 and now employs around 360 staff from more than 30 countries. ECMWF is one of the six members of the Co-ordinated Organisations, which also include the North Atlantic Treaty Organisation (NATO), the Council of Europe (CoE), the European Space Agency (ESA), the Organisation for Economic Co-operation and Development (OECD), and the European Organisation for the Exploitation of Meteorological Satellites (EUMETSAT).

ECMWF is based in Reading, UK.

How they work

image

What they do

ECMWF’s core mission is to:

  • produce numerical weather forecasts and monitor the Earth system;
  • carry out scientific and technical research to improve forecast skill;
  • maintain an archive of meteorological data.

ECMWF also provides advanced training to scientific staff in our Member and Co-operating States and assists the WMO with its programmes.

ECMWF operates two services from the EU’s Copernicus Earth observation programme: the Copernicus Atmosphere Monitoring Service (CAMS) and the Copernicus Climate Change Service (C3S).

We also contribute to the Copernicus Emergency Management Service (CEMS).

To deliver these activities, the Centre provides:

  • global numerical weather forecasts four times per day
  • air quality analysis
  • atmospheric composition monitoring
  • climate monitoring
  • ocean circulation analysis
  • hydrological predictions
  • fire risk predictions

Streams of work

Global forecasts

ECMWF produces operational ensemble-based analyses and predictions that describe the range of possible scenarios and their likelihood of occurrence. ECMWF’s forecasts cover time frames ranging from medium-range, to monthly and seasonal, and up to a year ahead.

Find out more about our global forecasts.

NWP science

ECMWF carries out research on all aspects of global weather prediction relevant to predictions up to one year ahead.

Find out more about NWP science.

Environmental services

ECMWF’s Integrated Forecasting System developing into a more complete Earth system model has created an opportunity to analyse and predict other aspects of the natural environment than purely the weather.

Find out more about our role in providing Environmental services.

Serving meteorology

By bringing together resources from across its Member and Co-operating States, ECMWF serves its community by providing world-leading weather forecasts, specialist software, and the largest meteorological data archive in the world.

Find out more about serving meteorology.

Supercomputing

Improving the skill and detail of ECMWF predictions is a computationally expensive process. ECMWF’s high-performance computing facility has always been amongst the most powerful in Europe and provides users with leading-edge HPC technologies.

Find out more about supercomputing at ECMWF.

ECMWF

In the 1970s when it began it could only produce weather forecast 1 to 2 weeks ahead.

ECMWF Numerical Weather Prediction

Approximately 15 million observations per hour

image

Earth system simulation of the atmosphere coupled with the ocean. 100 million prediction points. 9km resolution gridpoint. 137levels up to 80km

ECMWF-HRES is the high-resolution forecast of ECMWF at ~9 km resolution up to 10 days. It provides the highest details of the future weather amongst the ECMWF’s forecast products.

ECMWF-ENS is the ensemble of lower-resolution forecast of ECMWF and consists of 51 members at ~18 km resolution up to 15 days, increasing to ~36 km from day 16 to 30. In GloFAS 30-day, the outputs of the 00:00 UTC IFS medium-range runs are used daily for days 1 to 15, and the latest available IFS extended-range runs are used for days 16 to 30. The ECMWF-ENS-CNTL is a special member of the ENS, which uses the most accurate estimate of the current initial conditions (used also in ECMWF-HRES), while the other 50 ensemble members start from slightly perturbed conditions.

SEAS5 is the ensemble seasonal forecast of ECMWF (operational since 5 November 2017), and one of the seasonal forecast models of the Copernicus Climate Change Service. It consists of 51 members at ~36 km horizontal resolution.

https://confluence.ecmwf.int/display/FUG/2.4+Atmospheric+Model+Data+Sources

The observations used for the analysis of the atmosphere are available at both synoptic and asynoptic hours and can be divided roughly into direct observations and remote-sensing observations.

Direct or Ground-based observations. These consist of observations from:

surface weather stations, ships, and buoys; upper air stations – radiosondes, dropsondes, profilers and aircraft.

Indirect or Satellite-based observations. These are achieved in two different ways:

passive technologies sense natural radiation emitted by the earth and atmosphere or solar radiation reflected, refracted or retransmitted by the earth and atmosphere; Contamination of atmospheric signals over land and over coastlines can be a problem, although increasingly new ways are being found to utilise such data. For example with cycle 45r1 introduced in June 2018 ECMWF began assimilating non-surface-sensitive infra-red channel data over land, and all sky micro-wave sounding data over coasts; Active technologies emit radiation and sense how much is transmitted, reflected or scattered back. For example the GPS radio occultation satellite-to-satellite signal is very sensitive to the temperature and humidity structure of the atmosphere particularly to the sharp moisture and temperature gradients beneath the boundary layer inversion; Scatterometers derive surface-wind vectors from back-scattered radar signals from sea-surface ripples; The Advanced Scatterometer (ASCAT) soil moisture pseudo-observations can also observe subsurface/subcanopy climate-related features such as water content of sub-canopy and continental surfaces .

image

Pie chart showing the proportion of data types used by the IFC assimilation. ATMS predominate. Ground-based observations constitute a relatively small proportion.

The quantity of satellite data used is increasing. ECMWF monitors this. Observations are animated every two minutes.

An example of convention data coverage is about 6 hours. All observations and outputs are quality controlled.

image

Hurricane Lorenzo over the open Atlantic at 01:31 UTC on September 29, 2019. 

https://www.youtube.com/watch?v=-Vr_h_aRCIU

Observations impact on forecast sensitivity. The Aeolus concept has been successfully demonstrated.

https://www.esa.int/Applications/Observing_the_Earth/Aeolus

https://www.youtube.com/watch?v=TSpZCOnhzmA

https://www.ecmwf.int/en/research/projects/aeolus

Ongoing research project 2008 – 2017

Aeolus is a European Space Agency (ESA) Earth Explorer mission, scheduled to be launched in August 2018 as part of the Living Planet Programme.

Aeolus is the fifth satellite in the Living Planet Programme of the European Space Agency. It was launched on 22 August 2018. The mission’s objective is to provide profiles of high-quality wind observations from the surface to the lower stratosphere, using a Doppler wind lidar (DWL) instrument (known as ALADIN) in a near-polar sun-synchronous, dawn-dusk orbit (320 km altitude). The wind information is the horizontal line-of-sight (HLOS) component, in the direction perpendicular to the satellite’s velocity. The mission is intended to have a minimum lifetime of three years.

https://www.bbc.co.uk/news/science-environment-48259237

How to measure the wind from space

image

Aeolus fires an ultraviolet laser through the atmosphere and measures the return signal using a large telescope

The light beam gets scattered back off air molecules and small particles moving in the wind at different altitudes

Meteorologists will adjust their numerical models to match the information gathered by the satellite, improving accuracy

The biggest impacts are expected in medium-range forecasts – those that look at weather conditions a few days hence

Aeolus is only a demonstration mission but it should blaze the trail for future operational weather satellites that use lasers.

Preliminary simulation experiments suggests that Aeolus HLOS (horizontal line-of-sight) already improves the ECMWF wind analysis compared with independent radiosonde and aircraft observations.

https://en.wikipedia.org/wiki/Radiosonde

A radiosonde is a battery-powered telemetry instrument carried into the atmosphere usually by a weather balloon that measures various atmospheric parameters and transmits them by radio to a ground receiver.

In in the two months tested so far there has been a small but positive impact on medium-range wind forecasts.

Research frontiers

Improving the forecast of cyclones.

https://en.wikipedia.org/wiki/Sentinel-3

Sentinel-3 is an Earth observation satellite constellation developed by the European Space Agency as part of the Copernicus Programme. It currently (as of 2019) consists of 2 satellites: Sentinel-3A and Sentinel-3B. Two more satellites, Sentinel-3C and Sentinel-3D, are on order.

https://www.esa.int/ESA_Multimedia/Images/2019/09/Dorian_brings_destruction

image

This Copernicus Sentinel-3 image features Hurricane Dorian as it pummels the Bahamas on 2 September 2019 at 15:16 GMT (11:16 EDT).

https://www.cls.fr/en/improving-hurricane-forecasting-and-emergency-management/

https://www.cls.fr/wp-content/uploads/cfosat_swim_Dorian_model_copyright_CLS_CNES.gif

Along-track wave measurements from SWIM acquired at different moments along hurricane Dorian’s tracks (passes 94 (08/30), 139 (09/01), 169 (09/01) and 216 (09/03)) superimposed with the amplitude of the ECMWF wave model.

Key areas for improvement in observations

1) Ocean surface

2) Mid-level humidity

3) Wind shear

The satellite gave a 4-day warning for hurricane Dorian and an early identification of the genesis of storm Lorenzo.

Problems:

The presence of semi-transparent ice clouds

Desert dust

Opaque clouds

https://en.wikipedia.org/wiki/Radiative_transfer

Radiative transfer is the physical phenomenon of energy transfer in the form of electromagnetic radiation. The propagation of radiation through a medium is affected by absorption, emission, and scattering processes. The equation of radiative transfer describes these interactions mathematically. Equations of radiative transfer have application in a wide variety of subjects including optics, astrophysics, atmospheric science, and remote sensing. Analytic solutions to the radiative transfer equation (RTE) exist for simple cases but for more realistic media, with complex multiple scattering effects, numerical methods are required. The present article is largely focused on the condition of radiative equilibrium.

The satellites use visible, microwave and IR. Improving radiative transfer physics will improve the models.

Observations are key to the success in forecasting in NWP science

https://www.ecmwf.int/en/about/what-we-do/nwp-science

Forecasts are generally very good and undoubtably saves lives but every hour of accurate prediction is critical so we must continue to improve NWP forecasts.

Forecasting
Mr David Richardson, European Centre for Medium-Range Weather Forecasts, UK

image

Abstract

Numerical weather prediction (NWP) forms the basis for operational weather forecasting. We will review how uncertainties in the initial conditions and approximations in the NWP models can affect the forecast and show how ensemble prediction takes account of these uncertainties, which can vary from day to day. The ensemble approach provides not just a single forecast, but a set of forecasts that show the range of future weather conditions that may occur, given what we know about the current state. We will illustrate some of the ways to present and interpret an ensemble forecast to support users’ decision making.

My notes from the talk (if they don’t make sense then it is entirely my fault)

The process:

Observations à data assimilation à numerical weather forecast à post processing and dissemination

https://www.metoffice.gov.uk/research/weather/ensemble-forecasting/what-is-an-ensemble-forecast

https://www.ecmwf.int/en/about/media-centre/fact-sheet-ensemble-weather-forecasting

What is ensemble weather forecasting?

An ensemble weather forecast is a set of forecasts that present the range of future weather possibilities. Multiple simulations are run, each with a slight variation of its initial conditions and with slightly perturbed weather models. These variations represent the inevitable uncertainty in the initial conditions and approximations in the models. They produce a range of possible weather conditions.

Why is it important to measure the level of uncertainty in a forecast?

The uncertainty associated with every forecast means that different scenarios are possible, and the forecast should reflect that. Single ‘deterministic’ forecasts can be misleading as they fail to provide this information. Take agriculture as an example: a farmer needs to know the range of possible conditions the crops may experience so that they can be protected. Ensemble forecasts show how big that range is at different forecast times.

https://youtu.be/NLhRUun2iso

https://www.ecmwf.int/en/about/media-centre/focus/user-guide-ecmwf-forecast-products

A new edition of ECMWF’s user guide is now available online. The ECMWF Forecast User Guide helps forecasters and other meteorologists to make the best use of the forecast products from ECMWF.

https://www.ecmwf.int/en/research/modelling-and-prediction/forecast-evaluation

Routine evaluation of forecast performance provides essential feedback to both users and model developers on the quality of the forecasting system.  ECMWF maintains a comprehensive range of verification statistics to evaluate the accuracy of its forecasts. Regular monitoring of the forecast skill is complemented with more in-depth diagnosis to provide a comprehensive understanding of strengths and weaknesses of the forecasting system.

https://en.wikipedia.org/wiki/European_Centre_for_Medium-Range_Weather_Forecasts

ECMWF was established in 1975, in recognition of the need to pool the scientific and technical resources of Europe’s meteorological services and institutions for the production of weather forecasts for medium-range timescales (up to approximately two weeks) and of the economic and social benefits expected from it.

In 1999 its model resolution used a grid of 60km. By 2020 this was down to 9km.

https://www.ecmwf.int/en/about/media-centre/news/2016/new-forecast-model-cycle-brings-highest-ever-resolution

image

https://en.wikipedia.org/wiki/History_of_numerical_weather_prediction

Models use systems of differential equations based on the laws of physics, fluid motion, and chemistry, and use a coordinate system which divides the planet into a 3D grid. Winds, heat transfer, radiation, relative humidity, and surface hydrology are calculated within each grid and evaluate interactions with neighbouring points.

https://www.youtube.com/watch?v=JD51lUE_PGM

https://en.wikipedia.org/wiki/Parametrization_(atmospheric_modeling)

Parameterization in a weather or climate model in the context of numerical weather prediction is a method of replacing processes that are too small-scale or complex to be physically represented in the model by a simplified process. This can be contrasted with other processes—e.g., large-scale flow of the atmosphere—that are explicitly resolved within the models. Associated with these parameterizations are various parameters used in the simplified processes. Examples include the descent rate of raindrops, convective clouds, simplifications of the atmospheric radiative transfer on the basis of atmospheric radiative transfer codes, and cloud microphysics. Radiative parameterizations are important to both atmospheric and oceanic modelling alike. Atmospheric emissions from different sources within individual grid boxes also need to be parameterized to determine their impact on air quality.

https://iopscience.iop.org/article/10.1088/1751-8113/49/28/284001/pdf

The problem of the parameterization of the subgrid-scale physical processes arise because atmospheric models have only a limited horizontal resolution.

Alternative general perspective for approaching the problem of describing subgrid-scale physical processes is to consider it as that of defining a distribution of a set of variables over a given grid box.

https://slideplayer.com/slide/15182868/

image

https://www.ecmwf.int/en/research/modelling-and-prediction/quantifying-forecast-uncertainty

Despite the increasing accuracy of weather forecasts, there is an element of uncertainty in all predictions. In 1992, ECMWF pioneered an ensemble prediction system, which now provides a vast range of products to help forecasters deal quantitatively with the day-to-day variations in the predictability of the atmosphere.

ECMWF continues to commit a substantial research effort to the assessment of predictability at all forecast ranges (medium-range, extended and seasonal timescales), and to the investigation of methods to appropriately represent forecast uncertainty.

In any given weather forecast, there are two factors that lead forecast skill to decrease as forecast lead-time increases:

Inevitable uncertainties in the initial conditions

Necessary approximations in the construction of a numerical model of the real atmospheric system

Both of these cause errors that amplify with time. In fact, these two sources of error cannot be considered independently, since the initial conditions are themselves partly constructed through integration of the underlying numerical model (and thereby include errors resulting from the numerical model) as part of the initialisation process by data assimilation. The ECMWF ensemble forecasting system comprises the Ensemble Prediction System (ENS) for medium-range and extended forecasts, and SEAS5 for seasonal forecasts, which provide estimates of the uncertainty in a forecast.

An ensemble forecast comprises multiple realisations for a single forecast time and location. The different realisations are generated through applying different perturbations to an unperturbed (control) forecast. For the ECMWF medium-range forecasting system, the control forecast is a coarser-resolution realisation of the HRES forecast (the high-resolution forecast). The perturbed forecasts are generated through:

Perturbations to the initial conditions

Perturbations introduced at each model integration

http://www.climate4you.com/ClimateModels.htm

Global climate models (GCMs) are made up of fundamental concepts (laws) and parameterisations of physical, biological, and chemical components of the climate system. These concepts and parameterisations are expressed as mathematical equations, averaged over time and grid volumes. The equations describe the evolution of many variables (e.g. temperature, wind speed, humidity and pressure) and together define the state of the atmosphere. These equations are then converted to a programming language, defining among other things their possible interacting with other formulations, so that they can be solved on a computer and integrated forward in discrete time steps.

A global climate model needs to include a number of component models to represent the oceans, atmosphere, land, and continental ice and the fluxes between each other. Weather models represent a subset of climate models, in which the basic framework of all scales of weather models is presented.

Prior to running any numerical model, one requires an initial condition and depending upon the model type one may also require a number of boundary conditions.

In numerical weather prediction the initial conditions are obtained by analysing and incorporating observations describing the current state of the atmosphere. Whether a grid point is over land or sea, what type of vegetation is prevalent etc, will impact upon how the model interacts with the surface boundary condition.

All numerical models of the atmosphere are based upon the same set of governing equations, describing a number of known physical principles. Where numerical models differ, is how the individual equations are solved; what approximations and assumptions are made and how one represents the physical processes in the physical parameterisations in the atmosphere, for example radiation, convection and precipitation to name a few, often occur at a scale too small to be directly resolved by the numerical model and thus need to be parameterised, i.e., described not by known physical principles, but in an empirical way.

Using climate models in an experimental manner to improve our understanding of how the climate system works is a highly valuable research application. More often, however, climate models are used to predict the future state of the global climate system. Forecasts (or projections) can be made from a single model forecast, or from an ensemble of forecasts which are produced by slightly perturbing the initial conditions and/or other aspects of the model used.

Chaotic nature of the climate system

The chaotic nature of the climate system was first recognized by Lorenz (1969, 1975), defining two types of problems associated with predictability:

Predictability of the first kind, which is essentially the prediction of the future evolution of the atmosphere, given some knowledge of its initial state. Predictability of the first kind is therefore primarily an initial value problem, requiring a detailed set of good observations describing the actual conditions at the start of the modelling experiment. Daily numerical weather prediction is a typical example of this.

Predictability of the second kind, in which the objective is to predict the evolution of the statistical properties of the climate system in response to changes in external forcings over time. Predictability of the second kind is essentially a boundary value problem, requiring good information on all external factors which might influence climate over time, e.g., variations in land use, ozone, aerosols, volcanic eruptions, solar variations, etc..

https://en.wikipedia.org/wiki/Edward_Norton_Lorenz

image

Edward Norton Lorenz (May 23, 1917 – April 16, 2008) was an American mathematician and meteorologist who established the theoretical basis of weather and climate predictability, as well as the basis for computer-aided atmospheric physics and meteorology. He is best known as the founder of modern chaos theory, a branch of mathematics focusing on the behaviour of dynamical systems that are highly sensitive to initial conditions.

His discovery of deterministic chaos “profoundly influenced a wide range of basic sciences and brought about one of the most dramatic changes in mankind’s view of nature since Sir Isaac Newton,” according to the committee that awarded him the 1991 Kyoto Prize for basic sciences in the field of earth and planetary sciences.

https://youtu.be/bZ6yxt_o_CQ

http://www-das.uwyo.edu/~geerts/cwx/notes/chap13/ensemble.html

The atmosphere is essentially chaotic because the processes involved in its evolution, in particular convection, are not linear. In weather forecasting Newton’s laws of motion can be applied to a grid that is many orders of magnitude more coarse than the actual atmosphere (e.g. 100 km vs 1 mm). But such forecasts become inaccurate (not unstable) after a number of days, by which time the conversion of kinetic energy to heat becomes large.

An increasingly used method of weather forecasting allows for the uncertainties concerning initial conditions and the role of chance. It is called ensemble forecasting. The idea is that repeated forecasts are made from the same initial time, with the initial conditions varied by an error whose magnitude reflects the degree of uncertainty of the observations. In 1965, MIT meteorology professor Ed Lorenz (1) noted that forecast errors are due to at least three causes:

Insufficient observations. Without considering the accuracy of weather measurements, features of the atmosphere still go unobserved because measurements cannot be made everywhere. Not even satellites and radar provide all the temperature, pressure, humidity, and wind information that are missed by standard weather balloon and surface observations.

Inadequate forecasting procedures. Computer forecasts are deficient in that they neglect small scale effects, and they approximate complicated physical processes such as heat transfer, what goes on in clouds, and interaction with the Earth’s surface (friction, evaporation, etc.).

Inherent limits to long-range forecasting. In his seminal 1963 paper (2), Lorenz showed that, no matter how good the observational network or how good the forecasting procedures, there is almost certainly an insurmountable limit as to how far into the future one can forecast. The tiniest error in the specification of winds, pressure, temperature, humidity, etc. around the world will ultimately amplify, due to non-linear interactions at various scales, until a forecast will be worthless. The sensitivity of atmospheric behaviour to small perturbations is known as chaos. Chaos is the result of the dependence of any prediction on the precise values of the input to the prediction process. The small uncertainty concerning initial conditions eventually leads to huge uncertainty about the calculation. The forecast uncertainty can be assessed by ensemble forecasting.

The first two sources of error have become smaller since the days of Lorenz, but the fundamental reasons for forecast failure are still there. Ensemble forecasting yields a range of prognoses. The breadth of this range indicates the possible error in any forecast, and their consensus provides the best estimate. Sometimes the atmosphere behaves more chaotically, and small errors amplify rapidly. At other times the various forecasts stay within a narrow range, therefore they can be treated with more confidence. Various operational medium-range forecasting centres, including the ECMWF, use the ensemble technique. It can also be used in short-range forecasting, in particular to predict the evolution and movement of tropical cyclones

https://www.ecmwf.int/en/about/media-centre/news/2017/how-pin-down-uncertainty-weather-forecasting

The idea of an ensemble forecast is simple enough. Instead of running just one forecast with an unknown error, you run an ensemble of slightly different forecasts. Together they should describe the range of possible scenarios and their likelihood of occurrence.

The difficulty lies in constructing the ensemble in such a way that it correctly reflects the uncertainties in our knowledge of the initial state of the Earth system and in the modelling of relevant Earth system processes.

A large part of that uncertainty comes from a set of processes not represented in the equations describing large-scale atmospheric circulation.

Often called the ‘model physics’, these processes are small scale or involve interactions with the atmosphere’s boundaries. Examples include radiation, convection, clouds and turbulent mixing.

image

The precise effects of some of these processes may not be fully known or they can’t be modelled accurately because the computational resources are limited.

For a successful ensemble forecast, we need to be able to correctly represent the uncertainty associated with the model physics.

How it’s done at ECMWF

Model physics schemes apply adjustments (called ‘tendencies’) to the variables temperature, humidity and wind that are used in the equations describing atmospheric circulation.

ECMWF’s Integrated Forecasting System (IFS) represents uncertainty in the model physics by perturbing the physics tendencies, introducing different perturbations for each ensemble member.

image

To model uncertainty in the forecasting system, each ensemble member uses a slightly different stochastic realisation of the model as well as a slightly different set of initial conditions.

The tendencies are perturbed randomly within certain limits. However, there is a system to the randomness.

The model perturbation method used at ECMWF, known as the Stochastically Perturbed Parametrization Tendencies (SPPT) scheme, produces much-improved forecasts.

In a good ensemble forecast, the spread of the ensemble members should on average correspond to the error of the ensemble mean. This ensures that the forecast is reliable.

It means that, when an ensemble forecast predicts a probability of say 80% for an event to occur, it really will occur in 80% of cases when such a forecast is made. Getting the spread right is thus vital for a successful forecast.

Applying the SPPT scheme leads to a much better spread-error relationship than just including perturbed initial conditions. The effect on forecast skill is particularly pronounced in the tropics.

image

Uncertainties associated with the modelling of atmospheric dynamics and of coupled processes, such as the interactions between the atmosphere and the land surface or the ocean, are currently not represented in ECMWF ensemble forecasts.

Predictability varies from day to day,

ECMWF has 52 operational forecasts a day.

Atmospheric Model high resolution 10-day forecast (HRES) https://www.ecmwf.int/en/forecasts/datasets/set-i

https://confluence.ecmwf.int/display/FUG/5+Forecast+Ensemble+%28ENS%29+-+Rationale+and+Construction

Rationale of the Forecast Ensemble – ENS

Uncertainties in NWP forecasting

No NWP model can produce consistently or precisely correct forecasts and there must be some uncertainty in the results of each forecast. The value of NWP forecasts that are produced would be greatly enhanced if the quality of those forecasts could be assessed beforehand. Consequently, methods have been, and continue to be, developed to provide advance knowledge on the certainty (or uncertainty) of a particular forecast, and what possible alternative developments might occur. This is in parallel with improving the observational network, the data assimilation system, and the NWP models themselves.

The ECMWF forecast ensemble is based upon the idea that incorrect forecasts result from a combination of initial analysis errors and model deficiencies, the former dominating during the first five days or so.

Structure and operation of the ENS

To estimate the effect of possible initial analysis errors and the consequent uncertainty of the forecasts, an ensemble is formed of many (currently 50) different, “perturbed” initial states and one unperturbed analysis (the control member (CTRL)). The different perturbations are derived at analysis time during the generation of the ensemble.

The ENS forecast suite is then run using each of the perturbed and the unperturbed analyses as a starting point giving a range of forecast results which may diverge radically or remain broadly similar. To deal with uncertainty in the structure of the parameterisation schemes or with errors due to incomplete IFS modelling of unresolved scales, etc., perturbations are continually inserted into the ensemble members (but not the ensemble control) throughout execution of the forecasts. The perturbations are supplied by backscatter of kinetic energy from unresolved scales (dealt with by the Stochastic Kinetic Energy Backscatter scheme (SKEB)), and the Stochastically Perturbed Parameterisation Tendencies Scheme (SPPT). The ensemble control member (CTRL) is unperturbed and does not use these “stochastic physics” perturbations during execution.

Processing the ensemble of forecasts is computationally expensive and, in order to save computation time, the ensemble members are run with a lower resolution than the HRES (currently 18km compared to 9km for HRES).

Quantitative use of the ENS

The ensemble mean (EM) forecast, or if required the ensemble median forecast (not necessarily the same as the EM) can be calculated from the ENS. This tends to average out the less predictable atmospheric scales. The accuracy of the EM can be estimated theoretically by the spread of the ensemble so that, on average, the expected EM error is proportional to ENS spread. More importantly, the ENS provides information from which the probability of alternative developments is calculated, in particular those related to risk of extreme or high-impact weather.

Characteristics of a good ensemble

Forecasts from a good ensemble should:

display no mean errors (bias); otherwise the probabilities will be biased as well.

exhibit sharpness (i.e. have relatively small spread where the uncertainty is small).

have the ability to span the full climatological range; otherwise the probabilities will either over- or under-forecast the risks of anomalous or extreme weather events.

Systematic errors can be detected by deterministic verification methods (for mean errors) or through probabilistic verification methods (for errors in the variability).

https://www.ecmwf.int/en/forecasts/documentation-and-support/extended-range-forecasts/monthly-forecasting-ensemble-generation

The monthly forecasting system is run 51 times from slightly different initial conditions. One forecast, called the control forecast, is run from the operational ocean and atmosphere ECMWF analyses. 50 additional integrations, the perturbed members, are made from slightly different initial atmospheric and oceanic conditions, which are designed to represent the uncertainties inherent in the operational analyses.

ENS products – what they are and how to use them

This section concentrates on making best use of the extensive range of products available.  The IFS produces a very wide range of products.  Many forecast products regarding the structure of the atmospheric conditions and weather conditions can be viewed on the ECMWF Web Charts or ecCharts accessed through the ECMWF Forecaster page.   An important product produced within the IFS are model climates (M-climate for ENS, ER-M-climate for Extended Range ENS, S-M-climate for Seasonal forecasting) which are a wholly model-based assessment of worldwide climatology based on analyses and re-forecasts over a period of years (currently 20 years but 30 years for seasonal forecasting).  Model products may be deterministic, probabilistic, or in the form of anomalies from normal where normal is defined by the model climates.  ENS output in the form of charts, plumes, meteograms (and wave meteograms), and charts showing the various evolutions of tropical cyclones and extratropical depressions all give an easy to use presentation of data.  Other charts give indication of the variability and uncertainty among the basic model forecasts or compare the latest model output with its predecessors.  The model climates are used extensively to highlight when weather conditions forecast by the ENS are locally extreme for that time of year and for the given forecast lead time and the Extreme Forecast Index (EFI), pioneered at ECMWF, compares the forecast probability distribution with the corresponding model climate distribution.  The Shift of Tails (SOT) index complements EFI by providing information about how extreme an event might be by comparing the tail of the ENS distribution with the tail of the M-climate.   The overall aim is to allow assessment of uncertainty to provide the customer with the best and most useful guidance possible.

https://confluence.ecmwf.int//display/FUG/Meteograms

https://meteograms.com/#/53.583,-2.433,12/48/

http://wxmaps.org/meteograms.php

A meteogram is a graphic showing the evolution in time of meteorological data at a fixed location. Several variables are plotted in a meteogram as line graphs, bar graphs, symbols, numbers, or shaded contours. A meteogram illustrates how the variables relate to one another as weather conditions evolve. A brief interpretation guide is here.

Extreme Forecast Index – EFI

Extreme Forecast Index (EFI) – ECMWF Confluence Wiki

Extreme Forecast Index (EFI) is designed to measure how extreme a given ensemble forecast is. It is a measure of the difference between the ensemble forecast distribution and a reference distribution – model climate (M-climate).

The Extreme Forecast Index is computed from the difference between Cumulative Distribution Function (CDF) curves of the M-climate and the current ENS forecast distribution. The calculations are made so that more weight is given to differences in the tails of the distribution.

https://www.ecmwf.int/assets/elearning/efi/efi1/story_html5.html

Increasing the range of forecast outputs.

What type of rain are you expecting?

What are the applications?

Will there be floods?

https://en.wikipedia.org/wiki/Hydrological_model

A hydrologic model is a simplification of a real-world system (e.g., surface water, soil water, wetland, groundwater, estuary) that aids in understanding, predicting, and managing water resources. Both the flow and quality of water are commonly studied using hydrologic models.

https://www.youtube.com/watch?v=tDL1Dm7OyJ4

https://www.flow3d.com/industries/water-environmental/

Can we work out if there will be fires and how they will be spread.

Forecast performance. Eight headline scores.

https://www.ecmwf.int/sites/default/files/elibrary/2015/15275-evaluation-ecmwf-forecasts-including-2014-2015-upgrades.pdf

Process involves comparisons, evaluations, additional verification. Tropical cyclone verification.

This supports decision making. There is a societal and economic value of forecasts.

NWP forms the basis of operational forecasting.

Leave a comment